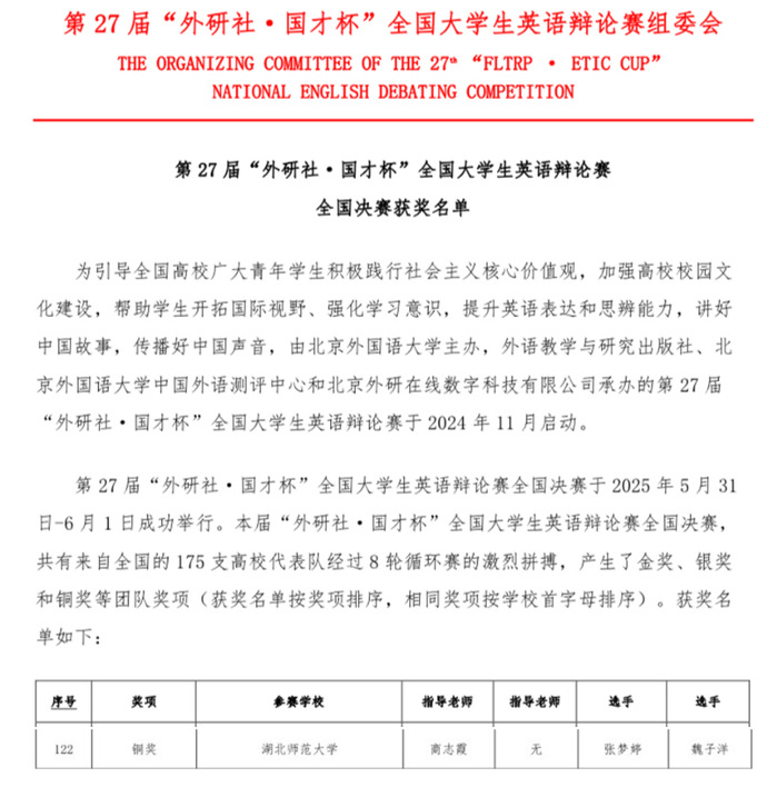
思维碰撞世界,语言绽放光芒。在2025年4月至6月举行的第27届“外研社·国才杯”全国大学生英语辩论赛中, 成人短视频 成人短视频 2022级英语专业学生魏子洋、张梦婷凭借扎实的语言功底与出色的思辨能力,从华南赛区激烈角逐中脱颖而出,斩获复赛金奖,并最终在全国决赛中夺得铜奖,展现了 成人短视频 学子的卓越风采。
作为国内英语辩论领域的权威赛事,本届比赛吸引了包括中山大学、香港中文大学、北京大学、复旦大学等顶尖高校的精英辩手同台竞技。在华南地区复赛中,魏子洋、张梦婷围绕“技术乐观主义与悲观主义之争”“玄学流行的社会影响”等前沿议题展开精彩辩论,以流畅的表达和严密的逻辑赢得评委青睐。全国决赛中,他们就“住房不平等的市场与政府解决方案”“苦难商品化的伦理争议”等国际化议题与高手交锋,最终脱颖而出。
此次佳绩既是两位同学和指导老师辛勤备赛的成果,也是成人短视频 深化教学改革、注重实践能力培养的生动体现。未来, 成人短视频 英语辩论队将继续以语言为桥、以思辨为刃,在国际舞台上传递中国青年的声音!




